 FMステレオトランスミッタ...page.1/6
FMステレオトランスミッタ...page.1/6
はじめに
FMステレオラジオにステレオ信号を送ることができる送信機です。
音楽プレーヤーやパソコン(インターネットラジオなどを再生)に接続すれば、FMラジオを持って家中どこでもステレオで楽しめます。
クルマの中でも楽しめます。
概要
様々なオーディオ機器に接続できるようにボリュームを設けました。
パイロット信号:19KHzは10MHzの発振源を元にマイコンで作りました。
これは19KHzの整数倍に相当するクリスタルの入手は困難と判断したからです。
一部回路の変更となりますが、9.728MHzや4.864MHzのクリスタルがあればOSC回路内蔵バイナリカウンタ:4060が使えます。
FM発振回路にはホームページで既に紹介した「小型FMワイヤレスマイク」の回路を用いました。
ただし、回路を簡単にするためバッファ回路はFETに変更しています。
FM発振周波数の変更は、コイルのコア調整の他、バリキャップダイオードの直流バイアスを可変させる方法も行ないます。
これは使い勝手を向上させるためです。
持ち運んでいろいろな場所で活用できるように乾電池で稼動させることにします。
尚、周波数変動を避けるため定電圧回路を通しています。
FMステレオ放送のしくみについては長文となるので省かせていただきます。
PLL方式とするには最適なプリスケーラーICの入手が困難なため採用していません。
ブロック図

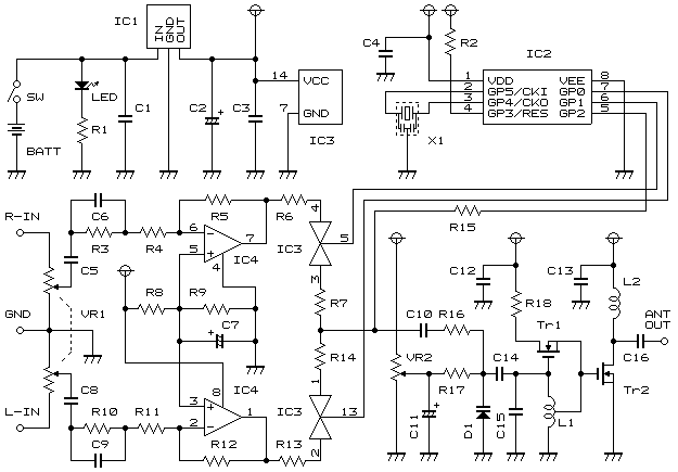
回路図
回路に示すコイル:L2は製作のページを参照して下さい。

| IC1 | TA48M05F | R2,3,4,8,9,10,11 | 10KΩ | C11 | 1μF(50V電解コンデンサ) | ||
| IC2 | PIC12F629 | R5,12 | 22KΩ | C14 | 10pF(50Vセラミック) | ||
| IC3 | 74HC4066 | R6,7,13,14 | 1KΩ | C15 | 15pF(50Vセラミック) | ||
| IC4 | LM358 | R15,16,17 | 100KΩ | L1 | FCZコイル7S144 | ||
| Tr1,Tr2 | 2SK241(Y)or(GR) | R18 | 47Ω | L2 | FB-101*2個に3回巻き | ||
| D1 | 1SV101 | C1,3,4,10,12,13 | 0.1μF(50V積層セラミック) | VR1 | 2連10K(Aカーブ) | ||
| LED | 赤色、その他 | C2,7 | 10μF(50V電解コンデンサ) | VR2 | 単連10K(Bカーブ) | ||
| X1 | セラミック発振子:10MHz | C5,8 | 1uF(50V積層セラミック) | SW | トグルスイッチなど | ||
| R1 | 4.7KΩ | C6,9,16 | 1000pF(50Vセラミック) | BATT | 006P型9V電池 | 
回路の説明
3端子レギュレーターICには入出力間の電圧が小さいロードロップタイプの東芝:TA48M05Fを使います。
これは電源に電池を用いるためで、できるだけ稼動時間を稼ぐためです。
PIC12F629は10MHzのセラミック発振子によるクロック周波数をプログラムにより38KHzと19KHzを生成しますが、正確な38KHz/19KHzではありません。
厳密には37.88KHz/18.94KHzになっています。この程度の誤差は何ら問題ありません。
アナログスイッチは入手しやすい74HC4066を用いました。その他に4066や4016が使えます。
オーディオ信号のバッファアンプにはLM358による反転増幅回路を使いました。5V電源で動作するオペアンプならば何でも結構です。
R8,R9,C7で仮想グランドを構成します。
入力感度を上げたい場合は、R5,R12:22KΩを33KΩ〜47KΩに変更して下さい。尚、上げ過ぎると歪みの原因となるので注意して下さい。
プリエンファシス回路のC6,C9は本来ならば約470pFにするべきところを1000pFとしました。これは私がいろいろな音楽を聴いてオリジナルと比較して決定した値です。
ハイ上がりというイメージは感じられないと思います。
FM変調にはバリキャップダイオード:1SV101を用いました。
バリキャップダイオードは逆方向に接続して、電圧の強弱によりPN接合間の空乏層の静電容量が変化することを利用した電子部品です。
回路ではパイロット信号も含めた音声信号がC10,R16を介して加わります。また、R17を介したVR2により直流バイアスを可変させて周波数の変更も可能にしました。
ただし、電源電圧は5Vと低いので可変できる範囲は限られています(2〜3MHz前後)。
大きく変更する場合はL1のコアで行ないます。
高周波発振回路は既に紹介した「小型FMワイヤレスマイク」と同様です。終段のバッファ回路は回路の簡素化を図りFETを使いました。